首页 > 新闻动态 > 公司动态
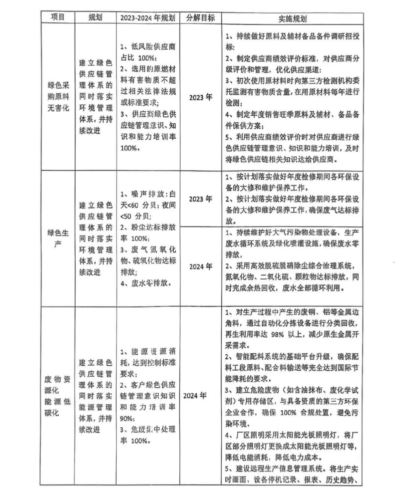
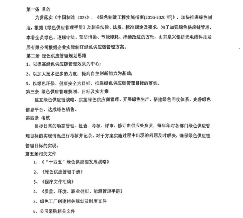
绿色供应链管理规划、目标与管理方案
社会责任报告
山东全兴银桥光电缆科技发展有限公司2024年度温室气体排放报告
联系我们
电话:0632-8655555 传真:0632-8658777
地址:中国山东枣庄高新区华信路333号
全国免费服务热线
0632-8698288
Hotilne